Instance Verification Kit (IVK)
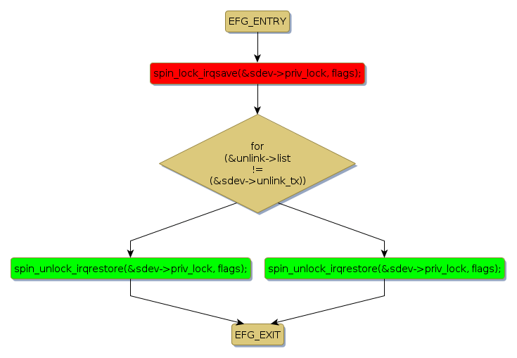
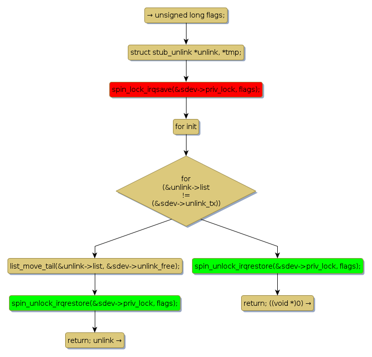
spin lock @ [7636+43+/linux-3.19-rc1/drivers/usb/usbip/stub_tx.c]
Instance Signature: priv_lock
|
The Matching Pair Graph:
|
|
Function Name
|
Control Flow Graph (CFG)
|
Events Flow Graph (EFG)
|
Source Correspondence
|
|
dequeue_from_unlink_tx
|
|
|
[7526+22+/linux-3.19-rc1/drivers/usb/usbip/stub_tx.c]
|